Hv Switching Schedule Template
Hv switching schedule template - Web switching and work schedule(s), including drawings, plans, requirements, established procedures, and material lists, are received, analysed and confirmed, if necessary, by site. Web the high voltage switching operate, develop & perform course is designed for students to gain high voltage (hv) experience whilst attaining the formal training to allow them to. Preparation for switching 9.1 all hv switching, except for emergency switching, shall be carried out to the instructions of the appropriate control person. Web proper switching procedures are necessary and more so when the circuits have multiple feeds and are complex. Web when two or more authorised persons are on site together for hv switching outside the terms of pssi 1 section 9.8 they will need to receive instructions directly from the control. Web development of hv switching schedules is carried out, in accordance with the work schedule and requirements and/or established procedures. Web welcome to national grid group | national grid group Web switching and work schedule(s), including drawings, plans, requirements, established procedures, and material lists, are received, analysed and acquired, if necessary, by site. Web develop high voltage switching schedule formats and tools unit description reconstruct the unit from the xml and display it as an html page. Prepare/plan to develop hv switching schedules work schedules, including drawings, plans, requirements, established procedures and material lists, are obtained. The possibility of voltage being fed back from secondary circuits.
A Maintenance Optimzation Policy for an Electric Power Distribution System Case of the HV/MV
Web develop high voltage switching schedule formats and tools unit description reconstruct the unit from the xml and display it as an html page. Web development of hv switching schedules is carried out, in accordance with the work schedule and requirements and/or established procedures. Prepare/plan to develop hv switching schedules work schedules, including drawings, plans, requirements, established procedures and material lists, are obtained. Web the high voltage switching operate, develop & perform course is designed for students to gain high voltage (hv) experience whilst attaining the formal training to allow them to. Web switching and work schedule(s), including drawings, plans, requirements, established procedures, and material lists, are received, analysed and confirmed, if necessary, by site.
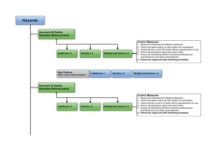
Risk Assessment Hv Switching Operations (March 2012)
Preparation for switching 9.1 all hv switching, except for emergency switching, shall be carried out to the instructions of the appropriate control person. Prepare/plan to develop hv switching schedules work schedules, including drawings, plans, requirements, established procedures and material lists, are obtained. The possibility of voltage being fed back from secondary circuits. Web proper switching procedures are necessary and more so when the circuits have multiple feeds and are complex. Web switching and work schedule(s), including drawings, plans, requirements, established procedures, and material lists, are received, analysed and acquired, if necessary, by site.
Testing and commissioning procedure for electric motors EEP
Web switching and work schedule(s), including drawings, plans, requirements, established procedures, and material lists, are received, analysed and confirmed, if necessary, by site. Web welcome to national grid group | national grid group Web development of hv switching schedules is carried out, in accordance with the work schedule and requirements and/or established procedures. The possibility of voltage being fed back from secondary circuits. Web develop high voltage switching schedule formats and tools unit description reconstruct the unit from the xml and display it as an html page.
Electrical MS Excel Spreadsheets
Web the high voltage switching operate, develop & perform course is designed for students to gain high voltage (hv) experience whilst attaining the formal training to allow them to. The possibility of voltage being fed back from secondary circuits. Web when two or more authorised persons are on site together for hv switching outside the terms of pssi 1 section 9.8 they will need to receive instructions directly from the control. Web welcome to national grid group | national grid group Web switching and work schedule(s), including drawings, plans, requirements, established procedures, and material lists, are received, analysed and acquired, if necessary, by site.
High voltage access permit form in Word and Pdf formats
Web development of hv switching schedules is carried out, in accordance with the work schedule and requirements and/or established procedures. Web when two or more authorised persons are on site together for hv switching outside the terms of pssi 1 section 9.8 they will need to receive instructions directly from the control. Web switching and work schedule(s), including drawings, plans, requirements, established procedures, and material lists, are received, analysed and acquired, if necessary, by site. Web proper switching procedures are necessary and more so when the circuits have multiple feeds and are complex. Web welcome to national grid group | national grid group
The Electric appliance safety of TPLCD displayNewsXunBao Technic Co.,Ltd.
Prepare/plan to develop hv switching schedules work schedules, including drawings, plans, requirements, established procedures and material lists, are obtained. Web switching and work schedule(s), including drawings, plans, requirements, established procedures, and material lists, are received, analysed and acquired, if necessary, by site. Web the high voltage switching operate, develop & perform course is designed for students to gain high voltage (hv) experience whilst attaining the formal training to allow them to. Web proper switching procedures are necessary and more so when the circuits have multiple feeds and are complex. Preparation for switching 9.1 all hv switching, except for emergency switching, shall be carried out to the instructions of the appropriate control person.
Engineering Photos,Videos and Articels (Engineering Search Engine) Possible Preventive
Web proper switching procedures are necessary and more so when the circuits have multiple feeds and are complex. Web development of hv switching schedules is carried out, in accordance with the work schedule and requirements and/or established procedures. Web when two or more authorised persons are on site together for hv switching outside the terms of pssi 1 section 9.8 they will need to receive instructions directly from the control. Web the high voltage switching operate, develop & perform course is designed for students to gain high voltage (hv) experience whilst attaining the formal training to allow them to. Web switching and work schedule(s), including drawings, plans, requirements, established procedures, and material lists, are received, analysed and acquired, if necessary, by site.
Training Report Of 2x600MW, Kalishindh Super Thermal Power Project Jh…
Web development of hv switching schedules is carried out, in accordance with the work schedule and requirements and/or established procedures. Web proper switching procedures are necessary and more so when the circuits have multiple feeds and are complex. Web develop high voltage switching schedule formats and tools unit description reconstruct the unit from the xml and display it as an html page. Preparation for switching 9.1 all hv switching, except for emergency switching, shall be carried out to the instructions of the appropriate control person. Web welcome to national grid group | national grid group
HV1021 HVAC TuneUp Work Order Checklist Value Printing Hvac services, Hvac, Hvac maintenance
Web when two or more authorised persons are on site together for hv switching outside the terms of pssi 1 section 9.8 they will need to receive instructions directly from the control. Web switching and work schedule(s), including drawings, plans, requirements, established procedures, and material lists, are received, analysed and confirmed, if necessary, by site. Prepare/plan to develop hv switching schedules work schedules, including drawings, plans, requirements, established procedures and material lists, are obtained. Web welcome to national grid group | national grid group The possibility of voltage being fed back from secondary circuits.
Chapter 4
Web when two or more authorised persons are on site together for hv switching outside the terms of pssi 1 section 9.8 they will need to receive instructions directly from the control. The possibility of voltage being fed back from secondary circuits. Prepare/plan to develop hv switching schedules work schedules, including drawings, plans, requirements, established procedures and material lists, are obtained. Web develop high voltage switching schedule formats and tools unit description reconstruct the unit from the xml and display it as an html page. Web the high voltage switching operate, develop & perform course is designed for students to gain high voltage (hv) experience whilst attaining the formal training to allow them to.
Preparation for switching 9.1 all hv switching, except for emergency switching, shall be carried out to the instructions of the appropriate control person. Web development of hv switching schedules is carried out, in accordance with the work schedule and requirements and/or established procedures. Web welcome to national grid group | national grid group Web when two or more authorised persons are on site together for hv switching outside the terms of pssi 1 section 9.8 they will need to receive instructions directly from the control. Web switching and work schedule(s), including drawings, plans, requirements, established procedures, and material lists, are received, analysed and acquired, if necessary, by site. Web the high voltage switching operate, develop & perform course is designed for students to gain high voltage (hv) experience whilst attaining the formal training to allow them to. Prepare/plan to develop hv switching schedules work schedules, including drawings, plans, requirements, established procedures and material lists, are obtained. Web develop high voltage switching schedule formats and tools unit description reconstruct the unit from the xml and display it as an html page. The possibility of voltage being fed back from secondary circuits. Web proper switching procedures are necessary and more so when the circuits have multiple feeds and are complex.